本文へ移動

スポーツフォーラム

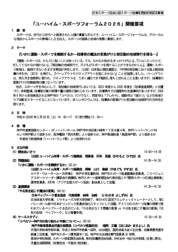
「ユーハイム・スポーツフォーラム2026」開催要項

ユーハイムスポーツフォーラム2025

司会の柏木真紀氏

開会挨拶 公財)ユーハイム体育・スポーツ振興会常務理事 岩田好弘氏

問題提起『次世代育成に向けたスポーツの力とは?』

公財)ユーハイム体育・スポーツ振興会理事 山口泰雄氏

基調講演 『タバタトレーニング                               -日本で生まれた高強度・短時間・間欠的トレーニング-』

立命館大学スポーツ健康科学部 特命教員(教授)田畑 泉 氏

ケーススタディ                                   『長崎県の部活動地域移行の取り組み-学校課題から社会課題へ-』

スポーツ庁 地域スポーツクラブアドバイザー
 長崎県教育庁 体育保健課学校体育班 部活動地域移行推進リーダー 久田 晴生 氏

パネルディスカッション                        『次世代のための効果的なトレーニングと地域スポーツクラブ活動を探る』

コーディネーター  山口 泰雄氏(ユーハイム体育・スポーツ振興会 理事)
パネリスト     田畑  泉氏 (立命館大学 特命教授) 
パネリスト     久田 晴生氏 (スポーツ庁 地域スポーツクラブアドバイザー) 

閉会挨拶(公財)兵庫県スポーツ協会 スポーツ振興部長 島田 育生 氏 

ユーハイムスポーツフォーラム2024

司会の柏木氏

ユーハイム体育スポーツ振興会 理事長 河本英雄氏

問題提起 ユーハイム体育・スポーツ振興会 理事 山口泰雄氏

基調講演 日本女子体育大学 学長 深代千之氏

ケーススタディ 播磨町教育委員会 教育次長 野村眞一氏

講演者3名によるパネルディスカッション

ユーハイムスポーツフォーラム2023

開会あいさつ

公益財団法人ユーハイム体育・スポーツ振興会 理事長 河本 英雄氏

司会進行

ユーハイム体育スポーツ振興会理事 権藤 弘之氏

問題提起「こうべジュニアスポーツリーダー(KJSL)講習会の試み」

流通科学大学 特任教授
(公財)ユーハイム体育・スポーツ振興会 理事 山口 泰雄氏

基調講演Ⅰ「子どものやる気スイッチをいかに目覚めさせるか?」

九州産業大学准教授 泉原 嘉郎氏

基調講演Ⅱ「新たな部活動指導員の養成と検定制度」

(公財)日本スポーツクラブ協会 理事長 野川 春夫氏

パネルディスカッション

「子どもたちのやる気を高める指導とは?」

パネルディスカッション

パネルディスカッション

閉会のあいさつ

公益財団法人兵庫県スポーツ協会 財田 幸治氏

ユーハイムスポーツフォーラム2020

開会あいさつ

公益財団法人ユーハイム体育・スポーツ振興会 理事長 河本 武氏

記念講演 「嘉納治五郎物語-神戸から世界へ-」

姫路獨協大学副学長 道谷 卓氏

ユーハイム・スポーツフォーラム2020会場風景

基調講演 「東京1964からTokyo 2020に向けて」

流通科学大学人間社会学部人間健康学科 特任教授 山口 泰雄氏

パネルディスカッション

「東京オリパラ今昔物語とTokyo2020による地域創生に向けて」

実技1 気軽にスポーツ体験

兵庫県ペタンクプールによる「ペタンク」実技体験

実技2 気軽にスポーツ体験

兵庫なわとびクラブによる「ダブルダッチ」実技体験

実践報告「ライプチヒ海外派遣報告」

参加申込

「ユーハイム・スポーツフォーラム2026」参加申し込み

参加申込されました個人の情報につきましては、厳重に管理し、本事業事務を管理する目的以外には使用いたしません。締切は2026年2月13日(金)まで(更新研修の方はこちらからお申込出来ません
お名前 ※必須
※例:山田 太郎
フリガナ ※必須
※例:ヤマダ タロウ
住所(勤務先か自宅) ※必須
 
電話番号 ※必須
※例:012-345-6789
ファックス番号
※例:012-345-6789
メールアドレス ※必須


※半角英数字で入力
所属
スポーツ資格・免許等
性別 ※必須
年齢
(半角数字)
※例:満40歳⇒40
連絡事項などありましたらご記入下さい
下記の「個人情報保護方針」を必ずお読みいただき、ご同意の上、確認画面へお進みください。
(1)個人情報の取得
当社は、個人情報を適法かつ公正な手段により収集致します。ご利用者様に個人情報の提供をお願いする場合は、事前に収集の目的、利用の内容を開示した上で、当社の正当な事業の範囲内で、その目的に必要な限度において、個人情報を収集致します。
収集した個人情報については、当社の事業活動を維持するために必要な期間保持し、目的を達成したときは適切な方法で廃棄します。

(2)個人情報の利用および共同利用
当社がお預かりした個人情報は、個人情報をいただいた方に承諾を得た範囲内で、また収集目的に沿った範囲内で利用致します。利用目的については、以下の「利用目的の範囲」の内、当社の正当な事業の範囲内で園その目的の達成に必要な事項を利用目的と致します。
●利用目的の範囲について
・業務上のご連絡をする場合
・当社が取り扱う商品及びサービスに関するご案内をする場合
・ご利用者様からのお問い合せまたはご依頼等への対応をさせて頂く場合
・その他、ご利用者様に事前にお知らせし、ご同意を頂いた目的の場合
●上記目的以外の利用について
上記以外の目的で、ご利用者様の個人情報を利用する必要が生じた場合には、法令により許される場合を除き、その利用について、ご利用者様の同意を頂くものとします。

(3)個人情報の第三者提供
当社は、ご利用者様の同意なしに第三者へご利用者様の個人情報の提供は行いません。但し個人情報に適用される法律その他の規範により、当社が従うべき法令上の義務等の特別な事情がある場合は、この限りではありません。

(4)個人情報の開示・修正等の手続
ご利用者様からご提供いただいた個人情報に関して、紹介、訂正、削除を要望される場合は、お問い合わせ先窓口までご請求ください。当該ご請求が当社の業務に著しい支障をきたす場合等を除き、ご利用者様ご本人によるものであることが確認できた場合に限り、合理的な期間内に、ご利用者様の個人情報を開示、訂正、削除致します。
 

個人情報の保護に関する法令・規範の遵守について

当社は、当社が保有する個人情報に関して適用される個人情報保護関連法令及び規範を遵守します。また本方針は、日本国の法律、その他規範により判断致します。本方針は、当社の個人情報取り扱いに関しての基本的な方針を定めるものであり、当社は本方針に則って、個人情報保護法等の法令・規範に基づく個人情報の保護に努めます。
 

個人情報の安全管理措置について

当社は、個人情報への不正アクセス、個人情報の紛失、破壊、改ざん、漏えい等から保護し、正確性及び安全性を確保するために管理体制を整備し、適切な安全対策を実施致します。個人情報を取り扱う事務所内への部外者の立ち入りを制限し、当社の個人情報保護に関わる役員・職員等全員に対し教育啓発活動を実施するほか、管理責任者を置き個人情報の適切な管理に努めます。
 
0
2
4
6
9
3
TOPへ戻る